极迅科技

智控详情

【83】密室手环之基础版接收器的使用方法

浏览数:79 
文章附图

密室手环之基础版接收器の使用方法


》》手环基础班长距离演示视频-请点击《《

》》手环标准版短距离演示视频-请点击《《

手环音效下载链接:

http://pan.baidu.com/s/1slClsQT

密码: mu1q


版本介绍

① 短距离版:在无遮挡的情况下,有效感应距离0-30CM,30-150CM都有可能感应到。

② 长距离版:在无遮挡的情况下,有效感应距离0-100CM,100-500CM都有可能感应到。

③ 手环接收器-基础版:包含1路按键、2路继电器输出,在指定的手环靠近时1号感应器触发,按下按键后2号感应器触发,

手环离开后复位,编号固定,不支持用户更改。(1号接收器只能由1号手环触发)

④ 手环接收器-标准版:设备输出红黑线(12V)直接接电磁锁,手环靠近时12V断电(开锁),手环离开后复位,支持用户配置触发手环的编号。

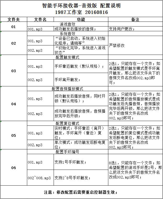
⑤ 手环接收器-音效版:设备输出红黑线(12V)直接接电磁锁,手环靠近时,12V断电(开锁)并播放音频,手环离开后复位,支持用户配置触发手环的编号,

支持用户更改游戏音效,支持用户更改触发方式(手环靠近触发或离开触发)


功能说明

接收器上有2路开关(继电器),每路接口包括公共、常开和常闭3个接线端子,具体连线方式参考继电器的用法(公众平台:jxkj-1987,回复数字6即可);

1号开关:手环靠近时触发,手环离开10秒后复位;

2号开关:手环靠近时,同时按下按键触发(手环不在旁边时,按下按键无效),手环离开后10秒复位;

复位方式

1) 实时模式(默认规格),手环靠近触发,离开后10秒复位;

2) 单次模式,手环靠近触发,成功触发后断电复位;

以上两种复位模式支持用户更改(通过拨动控制器上的拨码开关进行调节);

接线方式

详见继电器的用法(回复数字6查看)!

物品清单

控制器        1个

2路开关      1个

按键           1个

12V电源     1个

温馨提示

①继电器如需控制电磁锁或灯,需要用户自配电磁锁和电磁锁的电源,或灯和灯的电源;

②每个编号的手环对应每个编号的接收器,如需购买备用手环,请选择和接收器编号对应的手环;

③手环颜色可选;

【神奇手环FAQ】

1.

问:基础版本,标准版,音效版接收器都有什么区别呢?

答:

规格区别

手环接收器-基础版

手环接收器-标准版

手环接收器-音效版

复位方式

手环离开

手环离开

支持更改【实时or单次】

触发方式

戴指定手环按下按键

手环靠近

支持更改【手环靠近触发or离开触发】

触发的手环编号

不支持更改

支持更改

支持更改

支持音效吗

不支持

不支持

支持

2.

问:手环最多支持多少个呢?

答:手环支持1-8个;

3.

问:为什么我的手环不可以触发机关呢?

答:手环在收到的时候需要先摇晃3下,直至手环上的指示灯短暂亮一下,将手环激活后才可使用;

4.

问:手环出货是什么颜色?

答:手环的颜色出货默认是随机的哦;如果您需要什么颜色可以下单前与客服核实并备注哦!

5.

问:手环短距离版本和长距离版本有什么区别呢?

答:

短距离版:在无遮挡的情况下,有效感应距离0~30CM,30~150CM都有可能感应到;

长距离版:在无遮挡的情况下,有效感应距离0~100CM,100~500CM都有可能感应到

6.

问:手环质量如何?

答:手环的话正常佩戴没有问题,不要摔打,重击,进水,拆卸即可。

7

问:手环电池能用多久呢?是什么型号的呢?后期可以自己匹配吗?

答:手环电池正常可以使用1-2个月哦;手环需要从咱这配电池,这个是定制的电池,做好接口的;不建议客户自行买电池更换;电池都是做好接口的,直接跟主板对插就可以了;

8.

问:如果我买了3个不同编号的手环;音效版本接收器和标准版本接收器各一个;但是我手环标贴都撕掉了,怎样知道哪个手环对应哪个编号呢?

答:


① 音效版接收器   内存卡里面可以配置触发器号   你让他先改成一号,然后依次把三个手环靠近,能开锁的那个,就是1号了;然后改2号。。。;

② 用标准版接收器也可以确定,给接收器按住红按钮上电,进入配置手环模式,随便拿一个靠近(比如是三号),接收器会长鸣一声,然后会滴滴滴响三声(响几声,就是几号手环),然后是配置结束后会滴滴滴滴四声;

9.

问:手环如果没有电了怎么办?

答:

首先,您可以按照使用手册将触发机关的手环换成其他编号的手环;

其次,来1987淘宝网采购手环电池;电池的接口都是做好的;亲收到直接替换接上即可;如下图所示:



接口都是做好的,直接插上即可!