极迅科技

智控详情

【112】背景音乐播放器机关的使用方法

浏览数:110 
文章附图

背景音乐播放器の使用方法


》背景音乐播放器演示视频链接《


背景音乐器播放器音效下载链接:

http://pan.baidu.com/s/1i5K6Md3

密码: k9mg


2019年11月更新版本




》新版本的背景音乐播放器使用说明(更新日期:2017年4月)《


新版本与旧版本的区别

玩法说明

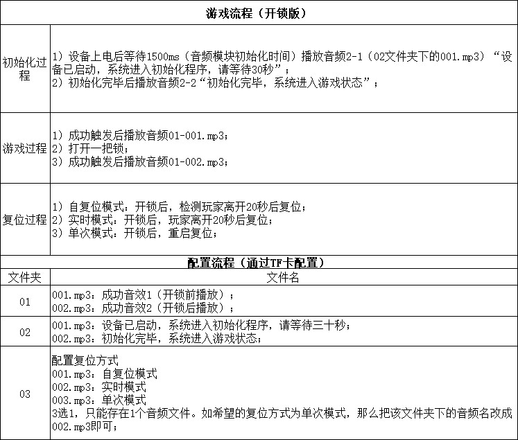
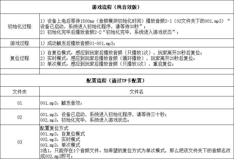
玩家进入房间后系统开始播放音乐(人体感应)

玩家离开房间后(60s内无人在房间)系统停止播放音乐

如何复位

标准版无需复位;

单次版需遥控器复位;

版本

版本一:纯背景音乐-标准版(感应到玩家后播放音频,玩家离开后停止播放,无需复位)

版本二:纯背景音乐-单次版(与版本一不同之处音乐为一次性,音乐播放完毕才会停止,需要通过遥控器复位,并且可以设置音乐的长短)

版本三:背景音乐+控灯-标准版:人体感应器60秒后感应到人体的同时灯亮;音频重复播放;人离开房间,人体感应器60秒内感应不到人体,音频停止同时灯熄灭;

版本四:背景音乐+控灯-单次版:设备上电后60秒进入待机状态,第一次感应到玩家后播放音频并亮灯(灯常亮),断电复位;

连线说明

① 人体感应器建议安装到屋顶,以100度向下辐射,感应距离前后3-5

② 控灯的版本如何接灯:

————————————————————————————————


道具音量调节流程

控制器侧面有调节音量的按钮,上电60s内可通过按钮进行音量调节;

音频更改流程

1:取出控制器上的TF卡;
2:TF卡放入读卡器,链接电脑,打开TF卡,将里面的内容做一下备份;备份音效源文件很重要哦,亲;
3:对应替换原有音频即可,注意以下3点:
a)文件路径不能变;如果改的是02文件夹下的001 必须放回原有文件夹下;
b)替换的音频必须是MP3格式的,如果不是需要通过软件转换成MP3格式,直接更改后缀无效;
c)文件名必须跟原文件名一致(如原文件名是001.mp3,那么替换的文件必须也改成001.mp3);
TF卡最大容量128m

物品清单

控制器    1

12V电源 1

温馨提示

当人体感应器感应到人体时,音频会循环播放,如果不想让音频循环播放,在制作音频时,可以将音频后面加一段很长的空白音效!


》旧版本的背景音乐播放器使用说明《

玩法说明

玩家进入房间后系统开始播放音乐(人体感应)

玩家离开房间后(40s内无人再房间)系统停止播放音乐

如何复位

标准版无需复位;

单次版需遥控器复位;

版本

版本一:纯背景音乐-标准版:感应到玩家后播放音频,玩家离开后停止播放,无需复位;

版本二:纯背景音乐-单次版:与版本一不同之处音乐为一次性,音乐播放完毕才会停止,需要通过遥控器复位,并且可以设置音乐的长短;

版本三:背景音乐+控灯-标准版:感应到玩家后播放音频同时灯亮;玩家离开后,60秒人体感应器感应不到玩家,灯灭并且音乐停止播放;

版本四:背景音乐+控灯-单次版:第一次感应到人体,灯亮;音频播放完毕,灯灭;按下遥控器复位按键;

连线说明

注:人体感应器建议安装到屋顶,以100度向下辐射,感应距离前后3-5

道具音量调节流程

控制器侧面有调节音量的按钮,上电70s内可通过按钮进行音量调节;

音频更改流程

1:取出控制器上的TF卡;
2:TF卡放入读卡器,链接电脑,打开TF卡,将里面的内容做一下备份;备份音效源文件很重要哦,亲;
3:对应替换原有音频即可,注意以下3点:
a)文件路径不能变;如果改的是02文件夹下的001 必须放回原有文件夹下;
b)替换的音频必须是MP3格式的,如果不是需要通过软件转换成MP3格式,直接更改后缀无效;
c)文件名必须跟原文件名一致(如原文件名是001.mp3,那么替换的文件必须也改成001.mp3);
TF卡最大容量128m

物品清单

控制器    1

12V电源 1

温馨提示

当人体感应器感应到人体时,音频会循环播放,如果不想让音频循环播放,在制作音频时,可以将音频后面加一段很长的空白音效!

【背景音乐播放器FAQ】

1.

问:人体感应器如何包装呢?

答:人体感应器建议安装到屋顶,以100度向下辐射,感应距离前后3-5米;

2.

问:标准版和单次版有什么区别呢?

答:

①标准版本:感应到玩家后循环播放音频,玩家离开后(40秒内无人在房间内),系统停止播放音乐;无需复位;

②单次版本:第一次感应到玩家后播放音频,直至音频播放完毕(即使人离开了也会继续播放);通过遥控器复位;

3.

问:我买的是标准版本的,但是我想要音乐只播放一遍,有什么办法能解决呢?

答:您可以将音效处理下:可以在录制的时候给音效后面留一段很长的空白音效;

4.

问:如果我感觉这款道具的音量不够大怎么办?

答:

①道具本身是可以调节音量的【控制器的侧面有一个小红钮,电源接通后70秒内可以通过此按钮调节音量】;

②如果对音量要求高的可以外接有源音响调节音量哦;

5.

问:每个版本都支持开锁吗?

答:仅开锁版本支持开锁哦,其他版本仅烘托气氛、提示线索的;下单的时候可以联系客服核实下效果再下单哦!

6.

问:各个版本都是怎么复位的呢?遥控器上哪个按键是用于复位的呢?

答:

①标准版无需复位,单次版本的需要遥控器复位哦;

②按遥控器上的任意按键都可以复位哦;

7.

问:控灯的版本,是感应到人体亮,感应不到人体就灭吗?

答:

①标准版本:感应到玩家灯亮,感应不到玩家灯灭;

②单次版本:第一个感应到人体,灯亮;音频播放完毕,灯灭;按下遥控器复位按键复位;

8.

问:音效开关和背景音乐播放器有什么不同呢?

答:

①音效开关是针对个别触发效果的,背景音乐播放器是针对整个游戏的;

②音效开关无人体触发方式,背景音乐播放器仅有人体触发方式;

9.

问:我想要4个房间里,每个房间放一个类似背景音乐的机关,但是我想要有1路磁铁靠近磁力感应器就播放中断的音频,这样的效果可以实现吗?

答:亲可以在1987工作室淘宝首页搜索【密室音效】,即可查看到该效果的道具哦!